首页 > 编程语言 > 详细

主java程序猿知识体系结构

时间:2015-07-08 17:59:34      阅读:208      评论:0      收藏:0      [点我收藏+]

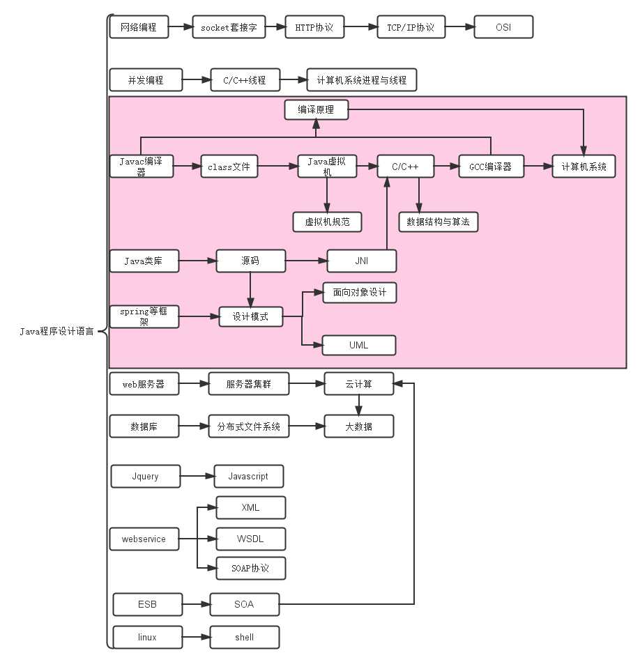
zuoxiaolong博客园《浅谈程序猿书箱的选择,你会如何选择自己的爱书呢》一文,链接如下:http://www.cnblogs.com/zuoxiaolong/p/life19.html

 

引用其知识体系框图如下,只为对照学习,自我反思,弥补缺陷。

技术分享

主java程序猿知识体系结构

原文:http://www.cnblogs.com/hthuang/p/4630508.html

(0)
(0)
   
举报
评论 一句话评论(0
关于我们 - 联系我们 - 留言反馈 - 联系我们:wmxa8@hotmail.com
© 2014 bubuko.com 版权所有
打开技术之扣,分享程序人生!